您好,欢迎来到中国经济学考研网!
设为首页
|
加入收藏
经济学硕士备考交流群
立即加入
报考
考试大纲
招生简章
招生目录
复试分数线
复试信息
备考
金融
统计
税务
国际商务
保险
资产评估
历年真题
首页
>
复试信息
>
正文
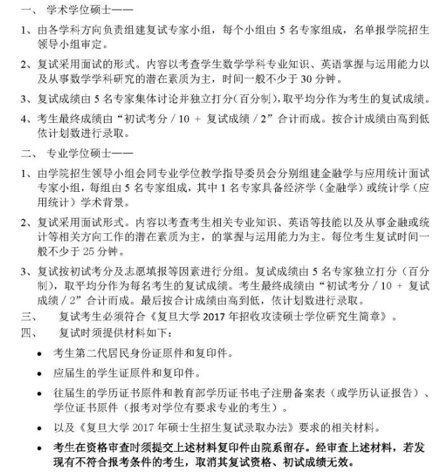
2017年复旦大学数学科学学院硕士研究生复试录取实施细则
时间:2017-04-10 09:02:19 来源:中国经济学考研网
经济类院校库
北京大学
中国人民大学
清华大学
中央财经大学
对外经济贸易大学
吉林大学
哈尔滨工业大学
同济大学
上海交通大学
复旦大学
南京大学
厦门大学
山东大学
武汉大学
湖南大学
服务中心
考研APP
课程体验
在线答疑
择校择专业
报名条件
报名时间
报名入口
网报流程
注意事项
现场确认
打印准考证
复试调剂